| Семь принципов хорошего брифинга от Саши Алхименкова | | | | Сами по себе идеи — абстрактны и бестелесны. Чтобы они обрели форму, мы в креативе постоянно ставим задачи дизайнерам, иллюстраторам, режиссерам, композиторам и артистам и потому понимаем: от того, насколько точно, лаконично и с огоньком ты сможешь ее поставить, зависит и результат, и попадание в твои ожидания.
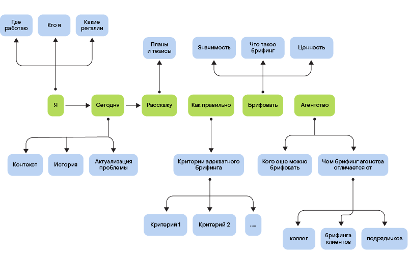
В этой рассылке поделюсь своими принципами брифинга — их можно использовать, когда вы ставите задачу и коллеге, и подрядчику, и агентству. | | | | У того, кто брифует на проект, есть два соблазна: либо дать максимально объемные вводные, либо сразу отправить исполнителя в свободное плавание. Но по гигантскому брифу непонятно, на чем фокусироваться, его сложно даже внимательно дочитать до конца — а если слишком сократить вводные, есть риск, что исполнитель сделает вообще не то, что нужно. | | | | Важно найти баланс и насыщать бриф только той информацией, которая необходима для решения. | | | | Как понять, что информации достаточно? Я использую такой подход: рисую майндмэп и формулирую самое краткое описание задачи — оно емкое, лаконичное и должно отражать мою главную цель. | | | | ✋ Например: «Сегодня я расскажу вам, как правильно брифовать агентство». Дальше расшифровываю каждое слово, как на картинке: | | | Если вводные так же раскрывают задачу — значит, их достаточно. | | | | #2. Людям интересно решать проблемы, а не работать по жесткой инструкции | | | | Если вы ставите задачу другому человеку, но понимаете, как бы решили ее сами — это окей. Но необязательно ограничивать исполнителя, чтобы он сделал все так, как вы привыкли. Все-таки вы обращаетесь к человеку, у которого есть своя экспертиза и опыт. | | | Сравните мотивацию:- Задача: сделать трек для 15-секундного ролика. Вот референс, нужно то же самое.
- Задача: сделать трек для 15-секундного ролика. Мне важно, чтобы от него человек почувствовал спокойствие, как в детстве — пусть в голове нарисуется картинка, как он у бабушки в деревне только проснулся, а на кухне уже стопка блинов и впереди целое лето. Вот пара референсов, мне кажется, это близко. Но как это будет сделано — доверяю тебе!
| | | | В первом случае задача похожа на приказ, во втором — на приглашение к творчеству. Ее интереснее решать, потому что она испытывает тебя как специалиста — приказ же испытывает, скорее, терпение, выдержку и навык следовать стандартам. | | | Иногда такая свобода пугает, и человек боится предложить свое решение — это может быть связано с множеством факторов. Поэтому в конце брифинга полезно не только спрашивать «чего не хватает», но и приглашать специалиста к рефлексии: - Что ты чувствуешь по поводу задачи, какое у тебя вообще настроение?
- Что тебе особенно понравилось?
- Что больше всего смутило?
| | | | В таком разговоре могут открыться неочевидные барьеры: например, что дизайнер боится закладывать время на поиск вариантов — этот этап сложно осметить, он может занять и 15 минут, и два дня. Человеку страшно предлагать свое видение — вдруг ничего не подойдет, придется искать новые решения, а дедлайн уже поджимает.
Зная это, вы можете помочь исполнителю: например, заложить на ресерч больше времени или запланировать совместный штурм. | | | | #3. Дедлайну нужна мотивация | | | | Вспомните себя: если кажется, что у одной задачи сроки взяты с потолка, а у другой — реально поджимают, чем займетесь в первую очередь? | | | | Когда вы брифуете человека, в ваших интересах объяснить ему, почему сроки именно такие, кто занимался задачей на предыдущем этапе и кто будет после. Нестрашно дать чуть больше контекста, который не пригодится для самого решения задачи — зато исполнитель точно будет замотивирован. | | | | #4. Важно погружать спеца во всю цепочку создания | | | | Во время брифинга я стараюсь объяснить весь путь работы над проектом — иначе исполнитель будет чувствовать себя просто рабочими руками: на него с потолка свалились какие-то материалы, он не отвечает перед теми, кто будет работать на следующем этапе, и не влияет на конечный результат. | | | | Когда работаешь изолированно от всей цепочки, всегда есть искушение спихнуть ответственность на кого-то другого. Может, это не ты лайны не допилил, а просто арт-директор все испортил… | | | Чтобы этого избежать, я составляю ноушн-документ, где есть такие блоки: - Предыстория: кто занимался задачей до исполнителя, какой результат получился и почему он такой.
- Что будет после: что произойдет с задачей после того, как ты в ней поучаствовал, кто подключится следующим и что для него важно.
| | | | ✋ Предположим, мне нужны картинки для сайта. Брифуя иллюстратора, я дам больше подробностей о том, с чем столкнутся разработчики дальше: сайт адаптивный и будет сложно переводить любую иллюстрацию в svg-формат, а еще будет опция «ночной темы» и все страницы будут перекрашиваться. Зная все это на этапе вводных, иллюстратор сможет найти самое удачное решение, а не просто отрисовать картинки. | | | | #5. Ожидания — тоже референс | | | | Брифинг — это не только постановка задачи, но и синхрон по поводу ожиданий. В работе мы всегда ищем, от чего оттолкнуться и на что опереться — здесь очень помогает объяснение, почему вы отдали проект именно этому агентству или коллеге. | | | | ✋ Предположим, я брифую копирайтера и объясняю, почему мне было важно обратиться именно к нему — никто другой не напишет лайны для бьюти-проекта лучше. Так человек чувствует свою значимость: и приятно, и подвести не хочется, и сразу понятно, какие прошлые проекты брать за ориентир. | | | | В такие моменты важно чувствовать границу между мотивацией и манипуляцией.
Наша цель — подбодрить человека и добавить процессу ценности, а не сподвигнуть на работу в ущерб себе. Аргумент «мне нужен именно ты» не может быть единственной мотивацией. | | | | #6. Не бывает тупых вопросов | | | | Многие боятся задавать вопросы по брифу, чтобы не уронить свой авторитет перед заказчиком — а он злится отвечать, потому что все уточнения кажутся очевидными и глупыми. | | | | Хотя бы на этап брифинга важно условиться, что тупых вопросов не бывает. Прямо в самом начале сказать: мы будем задавать глупые вопросы, вы не удивляйтесь, они нужны для того, чтобы всем все было кристально понятно. Одна такая фраза растопит лед и даст возможность задавать любые вопросы. | | | | Другая полезная практика: устраивать установочные встречи до любого брифинга.
На них команда может обсудить все, что непонятно, за счет внутренней экспертизы закрыть часть вопросов, чтобы не задавать лишние — а те, на которые ни у кого не нашлось ответа, собрать и озвучить клиенту. | | | | #7. Хороший результат брифинга — четкое понимание задачи | | | | Неважно, ставишь ты или получаешь задачу, — классно инициировать процесс ее приемки. То есть попросить человека своими словами сформулировать,что от него нужно. Так вы приглашаете исполнителя к диалогу, можете на старте засихнронизироваться и скорректировать ожидания, если нужно: | | | | — На мне иллюстрации для сайта, а еще адаптация макетов для печати, чтобы сделать стикеры.
— Может, ты неправильно сформулировал, но я на всякий случай уточню, что сейчас мы делаем только иллюстрации для сайта, сроки адаптированы под них — стикеры будут следующим этапом. | | | | Главное — не делать приемку задачи слишком формальной. Мне кажется, лучше делать это устно прямо после брифинга — так мы избегаем письменных штампов и того, что люди прочтут письмо с самапом по диагонали. Формальности — это классно, они помогают процессу проходить быстрее. Но важно оставлять место и для человечности — там, где есть возможность пообщаться, стоит это сделать. | | | | Иии рассказываем, кто готовил эту рассылку: | | | - Поделился рабочими принципами — Саша Алхименков
- Редактировала и верстала — Арина Семчугова
- Рисовала — Алла Борисовна
| | | | | Ты всегда можешь отписаться здесь. Но помни: каждый раз, когда ты об этом думаешь, в мире грустит одна редакция. 2022 © ООО «СЕТТЕРС» | | | |